加入收藏
丨
设为首页
首 页
关于我们
信实概况
管理架构
信实文化
信实团队
机构大事记
管理章程
年报
奖项
机构党建
安全生产
新闻资讯
机构动态
社区聚焦
项目动态
理论研究
政策法规
下载中心
社会资讯
服务项目
开心向日葵
深漂青年幸福培力
一起潮妈
心阅自然
流动儿童城市融入与发展
文华社区居民自治
流动儿童(儿童乐益会)
专业服务
象山社区党群服务中心
新二社区党群服务中心
沙头社区党群服务中心
洪桥头社区党群服务中心
塘下涌社区党群服务中心
人才招聘
岗位需求
工作待遇
应聘流程
联系我们
联系我们
在线留言
网站地图
首页
>
新闻资讯
>
机构动态
分享到:
机构动态
社区聚焦
项目动态
理论研究
政策法规
下载中心
社会资讯
服务热线
0755-28232380
E-Mail
xinshigongyi@126.com
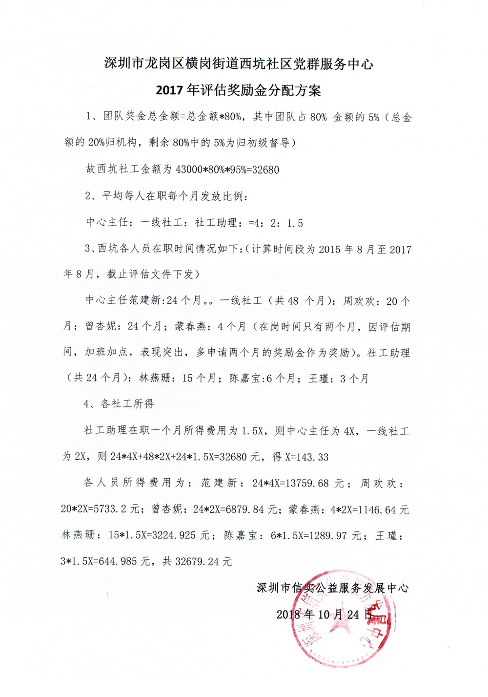
信实公益关于发放2016年度和2017年度社区党群服务中心政府购买项目评估奖励补助金的分配结果公示(龙岗区、宝安区、石厦修改版)
关于我们
信实概况
管理架构
信实文化
信实团队
机构大事记
管理章程
年报
奖项
机构党建
安全生产
服务项目
开心向日葵
深漂青年幸福培力
一起潮妈
心阅自然
流动儿童城市融入与发展
文华社区居民自治
流动儿童(儿童乐益会)
专业服务
象山社区党群服务中心
新二社区党群服务中心
沙头社区党群服务中心
洪桥头社区党群服务中心
塘下涌社区党群服务中心
人才招聘
岗位需求
工作待遇
应聘流程
联系我们
联系我们
在线留言
网站地图
微信
微博